The Texas Department of State Health Services (DSHS) is the state’s primary public health authority, overseeing disease control, emergency response, and preventive care across Texas. Its mission encompasses both preventative and regulatory functions, aiming to protect and improve the health of communities across the state.
The department coordinates efforts to control and prevent infectious diseases (epidemiology), regulates emergency medical services (EMS) and trauma care systems, maintains vital records such as birth and death certificates, and oversees the state’s immunization registry. DSHS also supports health education, laboratory testing, and responses to public health emergencies.
“To improve the health, safety, and well-being of Texans through good stewardship of public resources, and a focus on core public health functions.”
Mission Statement of the Texas Department of State Health Services
Department Structure
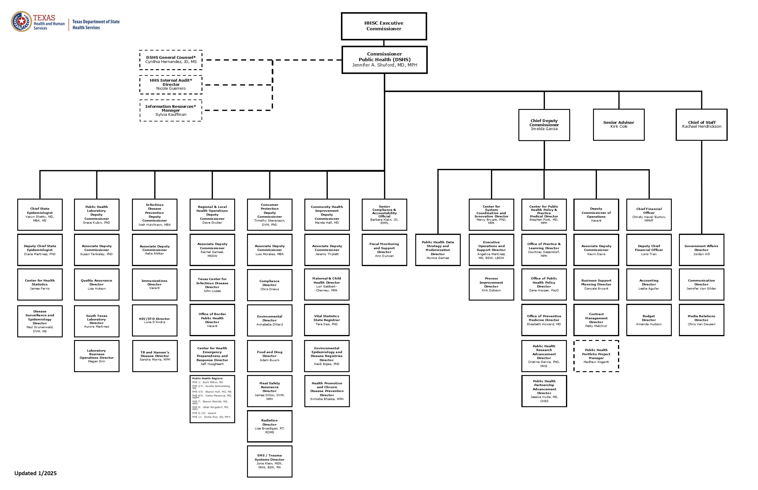
The Texas Department of State Health Services is led by a commissioner who reports to the executive commissioner of the Health and Human Services Commission (HHSC), the umbrella agency that oversees most health-related functions in the state. Both positions are appointed by the governor and play key roles in shaping public health policy and administration in Texas.

DSHS employs more than 3,500 personnel across its central office, regional offices, laboratories, and field programs.
The department’s work is informed by approximately two dozen advisory committees composed of medical professionals, researchers, advocates, and community representatives. These include the Texas Diabetes Council, the Child Fatality Review Committee, the Newborn Screening Advisory Committee, the Border Health Task Force, and others that provide guidance on specialized areas of public health.
Public Health Divisions and Functions
DSHS has six programmatic divisions.
- The Office of the Chief State Epidemiologist oversees the Center for Health Statistics and Data Governance, which analyzes and disseminates Texas health information such as health risk behaviors (e.g., smoking) vital events (e.g., causes of death), hospitalizations, etc. It also plays a role in monitoring reportable diseases like influenza, tuberculosis, and COVID-19.
- The Center for Public Health Policy and Practice provides policy analysis and facilitates cooperation with academic institutions and other agencies. It plays a key role in translating scientific research into actionable public health strategies and aligning DSHS policies with federal guidelines. The center also supports strategic planning efforts across the agency and helps coordinate grant programs and interagency initiatives.
- The Division for Consumer Protection runs programs that identify and reduce health problems from exposure to radiation, food, drugs, and other environmental hazards. It also administers the state’s Emergency Medical Services (EMS) and Trauma Care System.
- The Division for Laboratory and Infectious Disease Services provides laboratory services and disease surveillance. It administers a system to immunize children and adults, provides laboratory analysis of specimens, including newborn screening for certain genetic disorders, collects and distributes data on infectious diseases, and responds to disease outbreaks.
- The Division for Community Health Improvement runs maternal and child health initiatives, tobacco cessation programs, and oversees the state’s vital events registration system. A major area of focus is improving maternal health outcomes in Texas.
- The Division for Regional and Local Health Operations oversees regional public health offices and partnerships with local organizations. Additionally, the division runs a border health program and supervises the State Capitol Nurse.
Many DSHS programs operate in partnership with federal agencies like the Centers for Disease Control and Prevention (CDC), local public health authorities, academic health centers, and community-based organizations across Texas.
Goals
- Improve health outcomes through public and population health strategies, including prevention and intervention.
- Optimize public health response to disasters, disease threats, and outbreaks.
- Improve and optimize business functions and processes to support delivery of public health services in communities.
- Enhance operational structures to support public health functions of the state.
- Improve recognition and support for a highly skilled and dedicated workforce.
- Foster effective partnership and collaboration to achieve public health goals.
- Promote the use of science and data to drive decision-making and best practices.
Regional Offices
DSHS divides Texas into eight public health regions, each served by a regional office. These offices help deliver essential public health services—such as immunizations, disease surveillance, and emergency preparedness—particularly in areas without a local health department. In jurisdictions that do have local health departments, the regional offices may offer specialized support or coordinate on broader public health initiatives.
Predecessor Organizations
DSHS was created by the legislature in 2003 by merging four previous state agencies: the Texas Department of Health, Texas Department of Mental Health and Mental Retardation, Texas Health Care Information Council, and the Texas Commission on Alcohol and Drug Abuse. The 2003 consolidation was part of a broader statewide health and human services reorganization intended to reduce redundancy and streamline service delivery.



